高清PDF电子版初中物理考点+公式总结(可下载打印)
今天分享高清PDF电子版初中物理考点+公式总结,提示:点击下方网盘到浏览器搜索打开即可保存观看,建议速存防随时失效;资源完全免费,不会收取您任何费用,资源搜集于互联网公开分享资源。家长们可以通过笔记内容的条理性来帮助孩子提升语文学习能力,希望能帮助到孩子!
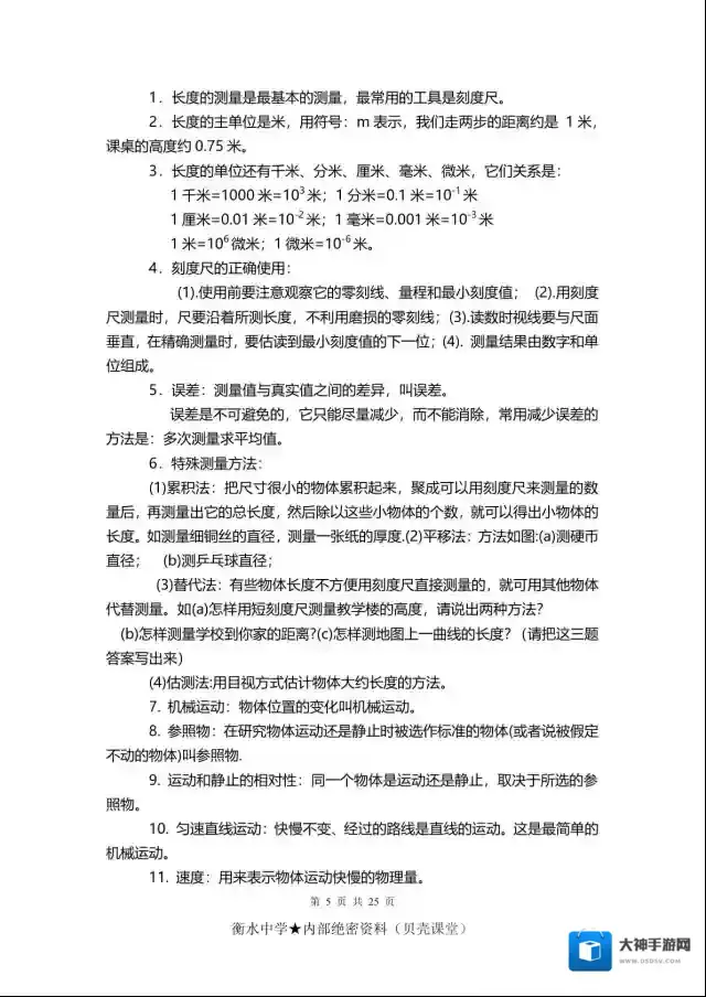
部分截图

资源目录

今天分享高清PDF电子版初中物理考点+公式总结,提示:点击下方网盘到浏览器搜索打开即可保存观看,建议速存防随时失效;资源完全免费,不会收取您任何费用,资源搜集于互联网公开分享资源。家长们可以通过笔记内容的条理性来帮助孩子提升语文学习能力,希望能帮助到孩子!
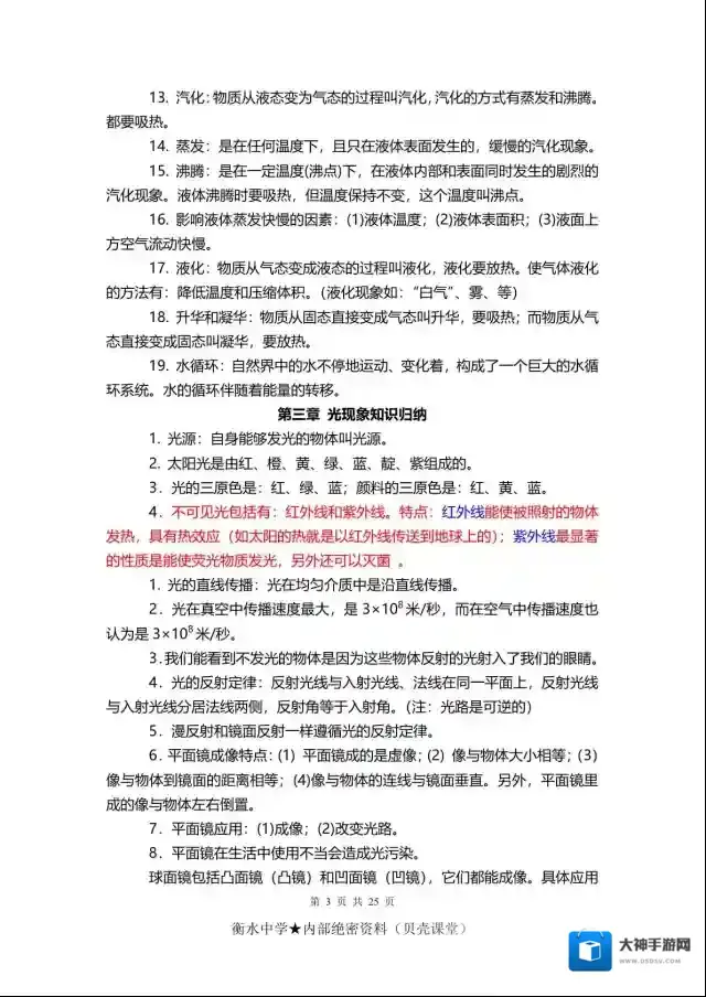
部分截图

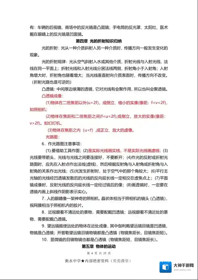
资源目录

发表回复
评论列表 (0条)